www.ynavc.com
www.ynavc.edu.cn
其他子站
首页
学校概况
学校概况
• 学校简介
• 历史沿革
• 现任领导
• 学校章程
• 组织机构
• 预决算公开专栏
• 高质量教育答卷
• 信息公开专栏
党建引领
纪检监察
教学工作
教学工作
• 教学服务网
• 图书馆
• 食品药品与大健康学院
• 畜牧兽医学院
• 农学与园艺技术学院
• 经济管理学院
• 工程学院
• 互联网技术学院
• 基础部
• 马克思主义学院
• 云安农文旅产业学院
• 教师发展服务平台
• 实践教学中心
招生就业
招生就业
• 招生网
• 就业信息网
学生服务
学生服务
• 学生工作网
• 后勤服务网
• 农职易班
• 缴费服务
• 留言板
农职印象
农职印象
• 百年记忆
• 历史人物
• 校徽
• 校歌
• 校训
• 学校吉祥物
• 校园风光
• 数字校史馆
首页
>
通知中心
>
新闻中心
通知中心
通知公告
社会服务
乡村振兴
新闻中心
二级学院(部门)动态
主题教育
媒体农职
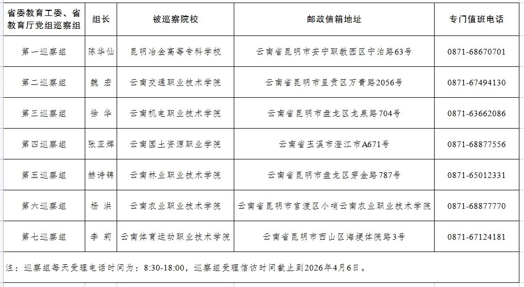
省委教育工委、省教育厅党组巡察进驻一览表 h2 >
来源:云南省教育厅 微信公众号
浏览量:2353
日期:2026-03-16
来源:云南省教育厅 微信公众号
上一篇:
学校党委召开2026年校内巡察工作进驻动员会
下一篇:
省委教育工委、省教育厅党组巡察7所公办专科院校完成进驻
书记 院长信箱
邮箱地址:
ynnzxybgs@163.com
联系电话
办公室:
0871-68875418
招生就业处:
0871-68875345
收起